○富士五湖広域行政事務組合情報公開条例施行規則
平成27年12月1日
規則第9号
(趣旨)
第1条 この規則は、富士五湖広域行政事務組合情報公開条例(平成27年条例第3号。以下「条例」という。)の施行に関し必要な事項を定めるものとする。
2 条例第9条第1項第3号に規定する実施機関が定める事項は、次に掲げる事項とする。
(1) 開示方法の区分
(2) 条例第5条第2号に掲げるものにあっては、そのものが有する事務所又は事業所の名称及び所在地
(3) 条例第5条第3号に掲げる者にあっては、その者が勤務する事務所又は事業所の名称及び所在地
(4) 条例第5条第4号に掲げる者にあっては、その者が在学する学校の名称及び所在地
(5) 条例第5条第5号に掲げるものにあっては、そのものが有する利害関係の内容
(1) 公文書を開示する旨の決定をした場合 公文書開示決定通知書(様式第2号)
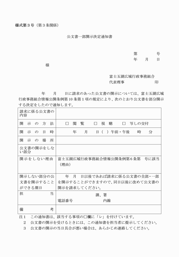
(2) 公文書の一部を開示する旨の決定をした場合 公文書一部開示決定通知書(様式第3号)
(3) 公文書を開示しない旨の決定をした場合 公文書不開示決定通知書(様式第4号)
(公文書の開示の実施及び方法)
第4条 条例第10条第1項の規定による公文書を開示する旨の決定を受けたものが当該公文書の開示を受けようとするときは、実施機関が指定する日時及び場所において行う。
2 前項の規定において、公文書を閲覧し、又は視聴するものは、当該公文書を汚損し、又は破損してはならない。
3 実施機関は、前項の規定に違反し、又は違反するおそれのあるものに対し、公文書の開示を中止させ、又は禁止することができる。
4 条例第11条の規定による公文書の写しの交付は、請求1件について1部とする。
(1) 写しの作成に要する費用
ア 複写機による写しの作成 別表に定める額
イ ア以外による写しの作成 当該写しを作成するために要する額
(2) 写しの送付に要する費用 当該写しの送付に要する郵便料金の額
(公文書の検索資料等)
第8条 条例第15条に規定する公文書の検索に必要な資料は、富士五湖広域行政事務組合公文書目録とし、理事会が指定する場所に備え置く。
(実施状況の公表)
第9条 条例第16条に規定する実施状況の公表は、毎年10月末日までに前年度分を富士五湖広域行政事務組合広報「富士五湖」及び組合ホームページへの掲載により行う。
2 前項の公表は、次に掲げる事項について行う。
(1) 開示の請求及び申出の状況
(2) 開示又は非開示(一部非開示を含む。)の決定の状況
(3) 審査請求の状況
(4) 前3号に掲げるもののほか、必要と認める事項
(委任)
第10条 この規則に定めるもののほか、必要な事項は別に定める。
附則
この規則は、公布の日から施行する。
附則(令和元年規則第2号)
この規則は、公布の日から施行する。
附則(令和4年規則第7号)抄
(施行期日)
1 この規則は、公布の日から施行する。
別表(第5条関係)
(単位:円)
複写機の種類 紙の規格 | 複写機 (モノクロ) | 備考 |
日本産業規格A3まで | 10 | 1枚の両面に複写した場合の写しの作成に要する費用は、2枚として計算する。 |











