○富士五湖広域行政事務組合個人情報の保護に関する法律施行規則
令和5年4月1日
規則第11号
(趣旨)
第1条 個人情報の保護に関する法律(平成15年法律第57号。以下「法」という。)、個人情報の保護に関する法律施行令(平成15年政令第507号。以下「令」という。)及び富士五湖広域行政事務組合個人情報の保護に関する法律施行条例(令和5年条例第1号。以下「条例」という。)の施行に関し必要な事項を定めるものとする。
(1) 写しの作成に要する費用
ア 複写機による写しの作成 別表第1に定める額
イ ア以外による写しの作成 当該写しを作成するために要する額
(2) 写しの送付に要する費用 当該写しの送付に要する郵便料金の額
(その他)
第4条 この規則に定めるもののほか、必要な事項は、理事会が定める。
附則
(施行期日)
1 この規則は、令和5年4月1日から施行する。
(富士五湖広域行政事務組合個人情報保護条例施行規則の廃止)
2 富士五湖広域行政事務組合個人情報保護条例施行規則(平成27年規則第10号)は、廃止する。
別表第1(第2条関係)
複写機の種類 紙の規格 | 複写機 (白黒) | 備考 |
日本産業規格A列3番まで | 10円 | 1枚の両面に複写した場合の写しの作成に要する費用は、2枚として計算する。 |
別表第2(第3条関係)
区分 | 様式名 | 根拠規定 |
1 | 個人情報ファイル簿(様式第1号) | 法第75条第1項 |
2 | 保有個人情報開示請求書(様式第2号) | 法第77条第1項 |
3 | 保有個人情報開示決定通知書(様式第3号) | 法第82条第1項 |
4 | 保有個人情報の開示の実施方法等申出書(様式第4号) | 法第87条第3項 |
5 | 保有個人情報の開示をしない旨の決定通知書(様式第5号) | 法第82条第2項 |
6 | 保有個人情報開示決定等期限延長通知書(様式第6号) | 法第83条第2項 |
7 | 保有個人情報開示決定等期限特例延長通知書(様式第7号) | 法第84条 |
8 | 他の実施機関への開示請求事案移送書(様式第8号) | 法第85条第1項 |
9 | 開示請求者への開示請求事案移送通知書(様式第9号) | 法第85条第1項 |
10 | 第三者意見照会書(法第86条第1項適用)(様式第10号) | 法第86条第1項 |
11 | 第三者意見照会書(法第86条第2項適用)(様式第11号) | 法第86条第2項 |
12 | 保有個人情報の開示決定等に関する意見書(様式第12号) | 法第86条 |
13 | 開示決定通知を行った旨の反対意見書提出者への通知書(様式第13号) | 法第86条第3項 |
14 | 保有個人情報訂正請求書(様式第14号) | 法第91条第1項 |
15 | 保有個人情報訂正決定通知書(様式第15号) | 法第93条第1項 |
16 | 保有個人情報の訂正をしない旨の決定通知書(様式第16号) | 法第93条第2項 |
17 | 保有個人情報訂正決定等期限延長通知書(様式第17号) | 法第94条第2項 |
18 | 保有個人情報訂正決定等期限特例延長通知書(様式第18号) | 法第95条 |
19 | 他の実施機関への訂正請求事案移送書(様式第19号) | 法第96条第1項 |
20 | 訂正請求者への訂正請求事案移送通知書(様式第20号) | 法第96条第1項 |
21 | 保有個人情報提供先への訂正決定通知書(様式第21号) | 法第97条 |
22 | 保有個人情報利用停止請求書(様式第22号) | 法第99条第1項 |
23 | 保有個人情報利用停止決定通知書(様式第23号) | 法第101条第1項 |
24 | 保有個人情報の利用停止をしない旨の決定通知書(様式第24号) | 法第101条第2項 |
25 | 保有個人情報利用停止決定等期限延長通知書(様式第25号) | 法第102条第2項 |
26 | 保有個人情報利用停止決定等期限特例延長通知書(様式第26号) | 法第103条 |
27 | 委任状(個人情報に係る開示請求用)(様式第27号) | 令第22条第3項 |
28 | 委任状(特定個人情報に係る開示請求用)(様式第28号) | 令第22条第3項 |
29 | 委任状(訂正請求用)(様式第29号) | 令第29条において準用する令第22条第3項 |
30 | 委任状(特定個人情報に係る訂正請求用)(様式第30号) | 令第29条において準用する令第22条第3項 |
31 | 委任状(利用停止請求用)(様式第31号) | 令第29条において準用する令第22条第3項 |
32 | 委任状(特定個人情報に係る利用停止請求用)(様式第32号) | 令第29条において準用する令第22条第3項 |
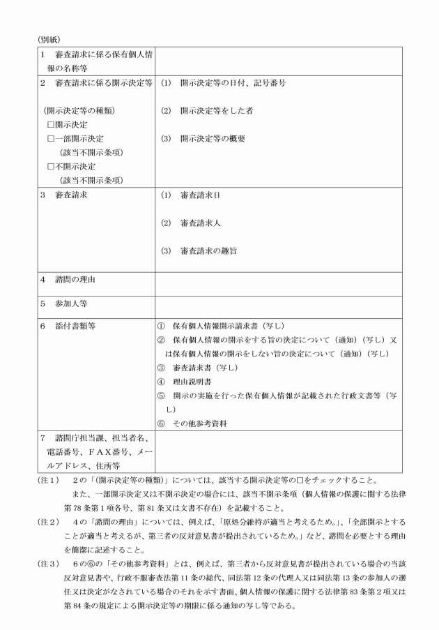
33 | 諮問書(開示決定等)(様式第33号) | 法第105条第3項の規定により読み替えて準用する同条第1項 |
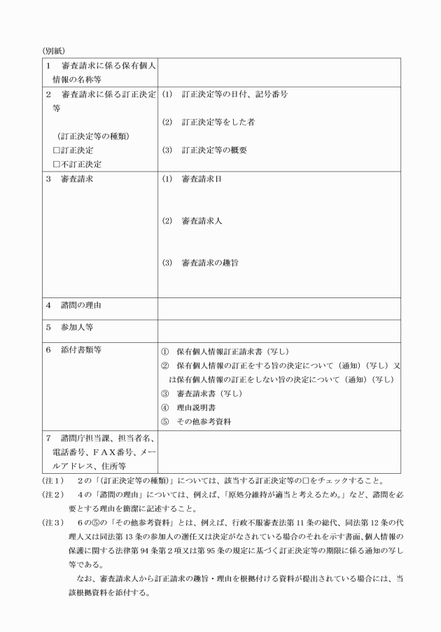
34 | 諮問書(訂正決定等)(様式第34号) | 法第105条第3項の規定により読み替えて準用する同条第1項 |
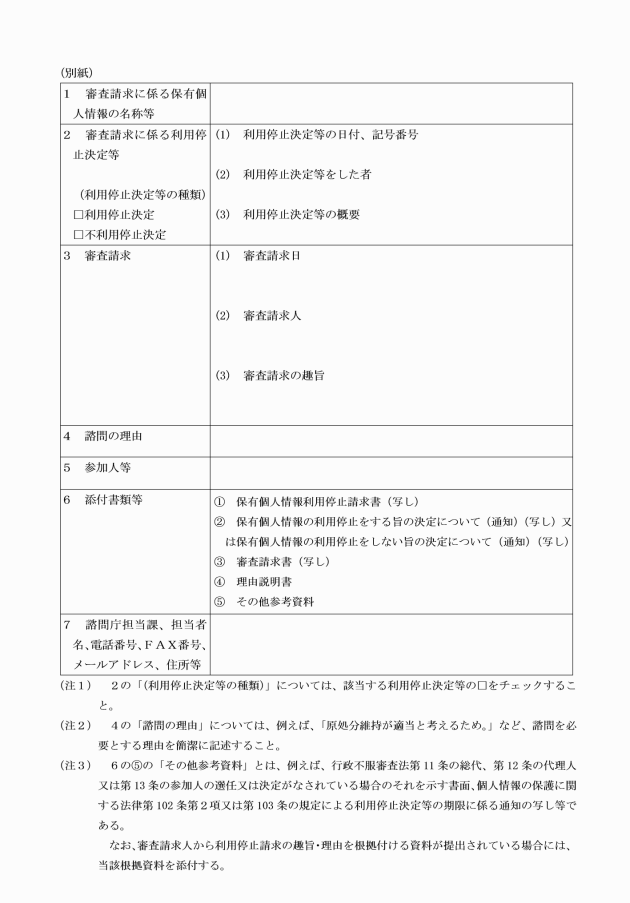
35 | 諮問書(利用停止決定等)(様式第35号) | 法第105条第3項の規定により読み替えて準用する同条第1項 |
36 | 諮問書(開示請求・訂正請求・利用停止請求に係る不作為)(様式第36号) | 法第105条第3項の規定により読み替えて準用する同条第1項 |
37 | 諮問をした旨の通知書(審査請求人等)(様式第37号) | 法第105条第3項の規定により読み替えて準用する同条第2項 |












































