○富士五湖広域行政事務組合危険物の規制に関する規則
令和4年9月1日
規則第9号
富士五湖広域行政事務組合危険物の規制に関する規則(平成8年規則第2号)の全部を改正する。
(趣旨)
第1条 この規則は、消防法(昭和23年法律第186号。以下「法」という。)、危険物の規制に関する政令(昭和34年政令第306号。以下「政令」という。)及び危険物の規制に関する規則(昭和34年総理府令第55号。以下「省令」という。)の施行について必要な事項を定めるものとする。
(仮貯蔵又は仮取扱いの承認)
第2条 消防法第10条第1項ただし書の規定により危険物を、仮貯蔵又は仮取扱いの承認を受けようとする者は、消防長に危険物仮貯蔵・仮取扱い承認申請書(省令様式第1の2)を提出しなければならない。
3 消防長は、前項の規定による仮貯蔵又は仮取扱いの承認をした場所において、当該申請内容と異なる仮貯蔵又は仮取扱いが行われ、火災予防上危険と認めるときは、仮貯蔵又は仮取扱いの承認を取り消すことができるものとする。
3 代表理事は、法第11条第5項ただし書の規定に基づく承認を受けた者が当該申請内容と異なる仮使用を行い、製造所等に火災の発生その他の危険があると認めたときは、その承認を取り消すことができるものとする。
(特例適用の申請)
第5条 法第10条第4項に規定する技術上の基準について政令第23条の規定により基準の特例の適用を受けようとする者は、危険物製造所貯蔵所取扱所特例適用申請書(様式第10号)を製造所等の設置又は変更の許可申請書に添えて、代表理事に提出しなければならない。
3 代表理事は、製造所等に火災の発生その他の危険があると認めたときは、前項の承認を取り消すことができるものとする。
(移動タンク常置場所の標識)
第7条 政令第15条第1号の規定による移動タンクの常置場所には見やすい箇所に移動貯蔵タンク常置場所であることを表示した標識(様式第16号)及び防火に関し必要な事項を掲示した掲示板を設けなければならない。
(製造所等の休止又は再開の届出)
第8条 製造所等の所有者、管理者又は占有者(以下「所有者等」という。)は、製造所等の全部若しくは一部の使用を3月以上休止しようとするとき、又は現に休止している製造所等の使用を再開しようとするときは、休止し、又は再開しようとする日の10日前までに、代表理事に危険物製造所貯蔵所取扱所休止(再開)届出書(様式第17号)を提出しなければならない。
(設置者の氏名等の変更の届出)
第9条 製造所等の所有者等は、当該製造所等の設置者の政令第6条第1項に掲げる事項を変更したときは、代表理事に危険物製造所貯蔵所取扱所変更届出書(様式第19号)を提出しなければならない。
2 代表理事は、前項の届出書の提出があったときは、届出書の副本に届出済印を押印して交付するものとする。
(軽微な変更工事の届出)
第10条 製造所等の所有者等は、製造所等の資料の提出を要する軽微な変更工事をしようとするときは、危険物製造所等資料提出書(様式第20号)を提出しなければならない。
2 代表理事は、前項の届出書の提出があったときは、届出書の副本に届出済印を押印して交付するものとする。
2 代表理事は、保安上危険と認めるときは、前項の承認を取り消すことができるものとする。
4 省令第62条の5の2第2項ただし書の規定による代表理事が定める期間は、危険物の貯蔵及び取扱いを再開する日の前日までとする。
2 代表理事は、保安上危険と認めるときは、前項の承認を取り消すことができるものとする。
4 省令第62条の5の3第2項ただし書の規定による代表理事が定める期間は、危険物の貯蔵及び取扱いを再開する日の前日までとする。
(地下貯蔵タンク等の在庫管理等に関する計画の届出)
第13条 危険物の規制に関する規則の一部を改正する省令(平成15年総務省令第143号)附則第3項第2号の規定による在庫管理等に関する計画は、地下貯蔵タンク等の在庫の管理及び危険物の漏えい時の措置に関する計画届出書(様式第27号)により届け出るものとする。
2 代表理事は、前項の届出があったときは、届出書の副本に届出済印を押印して交付するものとする。
2 代表理事は、法第14条の2第3項の規定により予防規程の変更を命ずるときは、予防規程変更命令書(様式第30号)を交付するものとする。
(タンクの内部点検の期間延長の届出)
第16条 製造所等の所有者等は、省令第62条の5ただし書の規定により屋外タンク貯蔵所の内部点検の期間を延長しようとするときは、代表理事に内部点検期間延長届出書(様式第31号)を提出しなければならない。
2 代表理事は、保安上危険と認めるときは、前項の承認を取り消すことができるものとする。
4 省令第62条の5第3項の規定による代表理事が定める期間は、危険物の貯蔵及び取扱いを再開する日の前日までとする。
(事故発生の届出)
第18条 製造所等の所有者等は、当該製造所等において火災、危険物の流出、爆発その他の事故(以下「火災等」という。)が発生したときは、遅滞なく代表理事に危険物製造所貯蔵所取扱所事故発生届出書(様式第35号)を提出しなければならない。
2 前項の火災が発生したときの違反調査については、別に消防長が定める。
(危険物の収去)
第19条 代表理事は、法第16条の5第1項の規定により危険物又は危険物であることの疑いのある物を収去しようとするときは、収去票(様式第36号)を危険物又は危険物であることの疑いのある物の所有者等に交付するものとする。
(製造所等の許可等書類の証明)
第20条 製造所等の所有者等は、当該製造所等の許可等書類(政令第8条第3項の規定により交付を受けた完成検査済証を除く。)を亡失し、汚損し、又は破損したときは、代表理事に許可等証明申請書(様式第37号)を提出し、許可等の証明書の交付を申請することができる。
(製造所等の許可申請書の謄本又は抄本の交付)
第21条 製造所等の所有者等は、政令第6条又は政令第7条に規定する許可申請書(以下「許可申請書等」という。)若しくはその一部を亡失し、減失し、汚損し、破損し、又は関係機関等へ提出するために必要とするときは、代表理事に許可申請書等謄本(抄本)交付申請書(様式第39号)を提出し、許可申請書等の謄本又は抄本の交付を申請することができる。
(譲渡若しくは引渡し又は危険物の品名、数量又は指定数量の倍数の変更の届出)
第22条 代表理事は、法第11条第6項の規定による製造所等の譲渡若しくは引渡しに係る届出又は法第11条の4第1項の規定による製造所等において貯蔵し、若しくは取り扱う危険物の品名、数量又は指定数量の倍数の変更に係る届出があったときは、届出書の副本に届出済印を押印して交付するものとする。
(危険物の保安監督者の選任届)
第23条 製造所等の所有者等は、法第13条第2項の規定による危険物保安監督者の選任の届出をするときは、実務経験証明書(省令様式第20の2)のほか、当該危険物保安監督者の危険物取扱者免状の写し及び承諾書(様式第44号)を添付して行わなければならない。
(許可申請等の取下げ)
第24条 法、政令、省令及びこの規則に基づく申請書等を取り下げようとするときは、代表理事に許可申請等取下書(様式第45号)を提出しなければならない。
(危険物の貯蔵又は取扱いに関する命令)
第25条 代表理事は、法第11条の5第1項又は第2項の規定により政令で定める技術上の基準に従って危険物を貯蔵し、又は取り扱うべきことを命ずるときは、危険物貯蔵・取扱基準適合命令書(様式第46号)を交付するものとする。
2 法第11条の5第3項の規定による通知は、基準適合命令実施通知書(様式第47号)により行うものとする。
3 代表理事は、法第11条の5第1項及び第2項、第12条第2項、第12条の2第1項及び第2項、第12条の3第1項、第13条の24第1項、第14条の2第3項、第16条の3第3項及び第4項並びに第16条の6第1項の規定に基づく命令を行った場合は、当該命令に係る危険物施設又は当該危険物施設のある場所への標識(様式第48号)の設置、掲示板、ホームページ等に公示するものとする。
4 前項の公示は速やかに行い当該命令の履行、当該命令期間の終了等、命令の効力を失うまでの間その状態を維持するものとする。
(製造所等の維持管理命令)
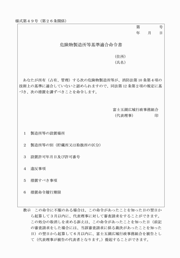
第26条 代表理事は、法第12条第2項の規定により製造所等を政令で定める技術上の基準に適合するように修理し、改造し、又は移転すべきことを命ずるときは、危険物製造所等基準適合命令書(様式第49号)を交付するものとする。
(製造所等の許可の取消し等)
第27条 代表理事は、法第12条の2第1項の規定により製造所等について法第11条第1項の許可を取り消すときは、危険物製造所等許可取消通知書(様式第50号)を交付するものとする。
2 代表理事は、法第12条の2第1項又は第2項の規定により製造所等の使用の停止を命ずるときは、危険物製造所等使用停止命令書(様式第51号)を交付するものとする。
(製造所等の使用一時停止命令等)
第28条 代表理事は、法第12条の3の規定により製造所等の使用を一時停止すべきことを命ずるとき、又はその使用を制限するときは、危険物製造所等緊急使用停止(使用制限)命令書(様式第52号)を交付するものとする。
(命令の解除)
第29条 代表理事は、法第12条の2第1項若しくは第2項又は第12条の3の規定による命令を解除するときは、危険物製造所等命令解除通知書(様式第53号)により通知するものとする。
(危険物保安統括管理者又は危険物保安監督者の解任命令)
第30条 代表理事は、法第13条の24の規定により危険物保安統括管理者又は危険物保安監督者の解任を命ずるときは、危険物保安統括管理者(危険物保安監督者)解任命令書(様式第54号)を交付するものとする。
(応急措置命令)
第31条 代表理事は、法第16条の3第3項又は第4項の規定により応急の措置を講ずべきことを命ずるときは、応急措置命令書(様式第55号)を交付するものとする。
(資料の提出命令)
第32条 代表理事は、法第16条の3の2第2項又は第16条の5第1項の規定により資料の提出を命ずるときは、資料提出命令書(様式第56号)を交付するものとする。
2 法第16条の3の2第2項又は第16条の5第1項の規定により資料の提出を命じられた者は、資料提出書(様式第57号)に必要な事項を添付して代表理事に提出しなければならない。
4 代表理事は、提出された返還を要する資料を返還しようとするときは、返還資料受領書(様式第60号)と引換えに返還するものとする。
(災害防止のための措置命令)
第33条 代表理事は、法第16条の6の規定により危険物の除去その他危険物による災害防止のための必要な措置をとるべきことを命ずるときは、危険物除去(災害防止措置)命令書(様式第61号)を交付するものとする。
(申請書等の提出先)
第34条 法、政令、省令及びこの規則の定めるところにより代表理事に提出する申請書、届出書その他の書類は、消防長を経由して提出しなければならない。
(代理人による申請)
第35条 法第11条第1項の規定による製造所等を設置し、又は変更しようとする者が、代理人により申請書を提出するときは、当該申請に係る権限を委任する旨を証する書面を添付しなければならない。
(委任)
第36条 この規則の施行について必要な事項は、消防長が別に定める。
附則
この規則は、公布の日から施行する。




























































